约8.8亿元!滁州这个项目正在招标!
搜狐焦点滁州站 2023-03-31 09:10:04
用手机看
扫描到手机,新闻随时看
扫一扫,用手机看文章
更加方便分享给朋友
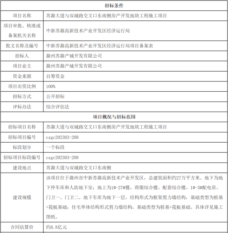
苏滁大道与双城路交叉口东南侧房产开发地块工程施工项目招标公告信息建设规模:该项目位于滁州市中新苏滁高新技术产业开发区,总建筑面积约27万平方米。地下为地下停车库和人防地下室;地上为1#-27#楼、商服综合楼、…

建设规模:
该项目位于滁州市中新苏滁高新技术产业开发区,总建筑面积约27万平方米。地下为地下停车库和人防地下室;地上为1#-27#楼、商服综合楼、配套综合楼、1#-3#配电房、门卫一、门卫二。地下车库为地下一层,结构形式为框架剪力墙结构,基础类型为桩基+筏板基础;住宅单体结构形式剪力墙结构,基础类型为桩基+筏板基础。具体详见施工图纸。
合同估算价:约8.8亿元
来源:滁州市公共资源交易中心
声明:本文由入驻焦点开放平台的作者撰写,除焦点官方账号外,观点仅代表作者本人,不代表焦点立场。


