1190套!约58000万!滁州一重大工程正在招标
搜狐焦点滁州站 2023-06-02 08:51:20
用手机看
扫描到手机,新闻随时看
扫一扫,用手机看文章
更加方便分享给朋友
明光市城市更新一期工程(明酒大道南侧安置房项目)监理(二次)招标公告信息招标项目规模:占地105.9亩,总建筑面积18.07万平方米,建设安置房1190套,建设地下停车场及人防工程。小区内配套建设物管用房、道…
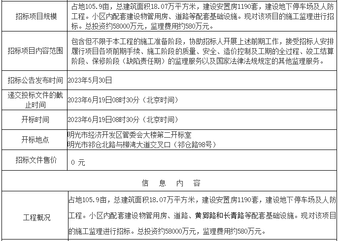
明光市城市更新一期工程(明酒大道南侧安置房项目)


招标项目规模:
占地105.9亩,总建筑面积18.07万平方米,建设安置房1190套,建设地下停车场及人防工程。小区内配套建设物管用房、道路等配套基础设施。现对该项目的施工监理进行招标。总投资约58000万元,监理费用约580万元。
工程概况:
占地105.9亩,总建筑面积18.07万平方米,建设安置房1190套,建设地下停车场及人防工程。小区内配套建设物管用房、道路、黄郢路和长青路等配套基础设施。现对该项目的施工监理进行招标。总投资约58000万元,监理费用约580万元。
来源:滁州市公共资源交易中心
声明:本文由入驻焦点开放平台的作者撰写,除焦点官方账号外,观点仅代表作者本人,不代表焦点立场。


