投资约1450.36万元,滁州市奥体中心又有新动态
搜狐焦点滁州站 2021-10-29 09:10:07
用手机看
扫描到手机,新闻随时看
扫一扫,用手机看文章
更加方便分享给朋友
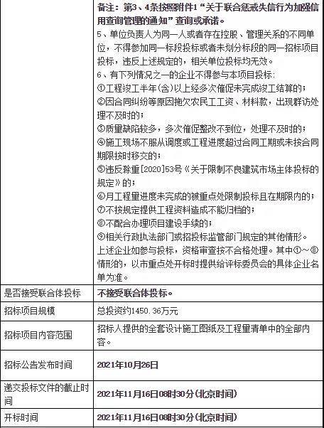
滁州市公共资源交易中心发布滁州奥体中心出入口项目(奥体中心西侧城市绿化带项目)招标公告信息。 滁州奥体中心出入口项目(奥体中心西侧城市绿化带项目),工程位于滁州大道奥体中心西侧路段,工程内容为:园路、驿站、入口灯箱、路灯、给排水、景石、成品玻璃雕塑、苗木栽植及养护等,项目投资约1450.36万元,具
滁州市公共资源交易中心发布滁州奥体中心出入口项目(奥体中心西侧城市绿化带项目)招标公告信息。
滁州奥体中心出入口项目(奥体中心西侧城市绿化带项目),工程位于滁州大道奥体中心西侧路段,工程内容为:园路、驿站、入口灯箱、路灯、给排水、景石、成品玻璃雕塑、苗木栽植及养护等,项目投资约1450.36万元,具体内容详见图纸及清单。
来源:滁州市公共资源交易中心
声明:本文由入驻焦点开放平台的作者撰写,除焦点官方账号外,观点仅代表作者本人,不代表焦点立场。


