审批约1334万元!滁州这些小区要升值啦!
搜狐焦点滁州站 2022-01-24 09:24:59
用手机看
扫描到手机,新闻随时看
扫一扫,用手机看文章
更加方便分享给朋友
来安7个老旧小区整治改造项目正式招标! 共分三个标段,具体如下: 一标段约695万元,包含:北苑宿舍小区、供电局巷宿舍、老干局宿舍楼、环卫所宿舍; 二标段约434万元,包含:交通局宿舍; 三标段约205万元,包含:财政局宿舍、农机巷商住房小区。 备注:依次开一、二、三标段电子投标文件。投标单位可以同
来安7个老旧小区整治改造项目正式招标!
共分三个标段,具体如下:
一标段约695万元,包含:北苑宿舍小区、供电局巷宿舍、老干局宿舍楼、环卫所宿舍;
二标段约434万元,包含:交通局宿舍;
三标段约205万元,包含:财政局宿舍、农机巷商住房小区。
备注:依次开一、二、三标段电子投标文件。投标单位可以同时参加三个标段投标,也可选择性投标,但只能成为其中一个标段的排名前列中标候选人,即一标段的排名前列中标候选人不参与二、三标段的评审,以此类推。
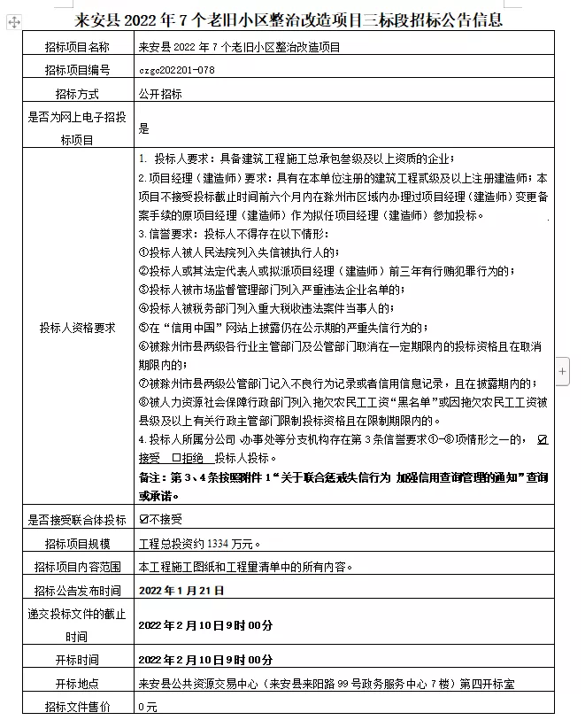
本项目为来安县2022年7个老旧小区整治改造项目,内容具体为:建筑外立面内墙公共部位、楼梯、屋面、楼道灯整修、屋面防雷、综合布线、室外雨污排水、单体外立面管线规整、消防和其他公共设施等。
招标信息如下


来源:滁州市人民政府
声明:本文由入驻焦点开放平台的作者撰写,除焦点官方账号外,观点仅代表作者本人,不代表焦点立场。


