投资约20000万元,滁州市保税物流中心迎来新进展!
搜狐焦点滁州站 2022-07-18 08:58:03
用手机看
扫描到手机,新闻随时看
扫一扫,用手机看文章
更加方便分享给朋友
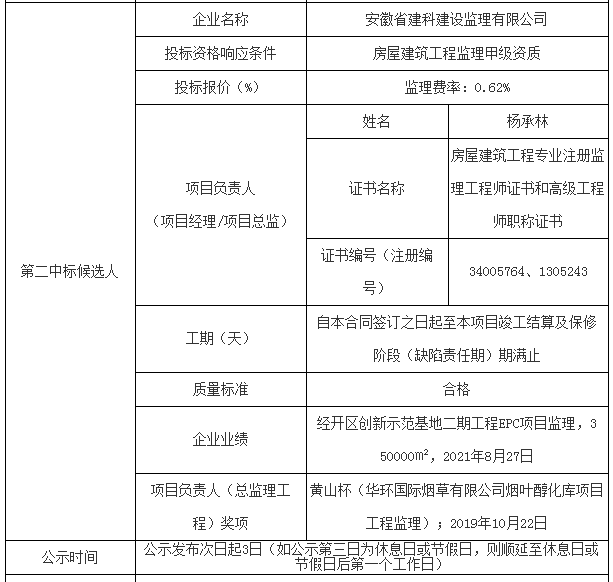
据悉,本项目包括1-3#楼为钢结构仓库,建筑面积为23807.07㎡;4#楼为综合服务楼,建筑面积为4054.31㎡;5#楼综合服务大厅为现状楼栋,作精装修,建筑面积为3258.35㎡;6#查验中心,建筑面积…





据悉,本项目包括1-3#楼为钢结构仓库,建筑面积为23807.07㎡;4#楼为综合服务楼,建筑面积为4054.31㎡;5#楼综合服务大厅为现状楼栋,作精装修,建筑面积为3258.35㎡;6#查验中心,建筑面积为982.71㎡;7-8#为卡口,建筑面积为436.76㎡;地上总建筑面积32539.20㎡,建设用地面66660.31㎡。室外附属包含道路、绿化等。
来源:滁州市公共交易中心
声明:本文由入驻焦点开放平台的作者撰写,除焦点官方账号外,观点仅代表作者本人,不代表焦点立场。


