聚焦!国务院重磅发文!事关买房卖房减征契税、增值税
扫描到手机,新闻随时看
扫一扫,用手机看文章
更加方便分享给朋友
就在昨天,国家税务总局正式发布《支持协调发展税费优惠政策指引》和《支持共享发展税费优惠政策指引》。总计216条税费优惠政策,多项税费优惠政策,支持消费、提振信心。

其中,在支持消费提振信心税费优惠上,提到众多与买卖房相关的举措,具体如下所示:
个人销售住房减免增值稅!
个人转让自用家庭唯一生活用房免征个人所得稅!
职工取得单位低价售房的差价收益免征个人所得税!
个人销售或购买住房免征印花税!
个人销售住房免征土地增值税!
个人购买安置住房免征印花税!
个人购买安置住房减征契税!
个人因房屋被征收而取得改造安置住房减免契税!
个人购买家庭唯一住房或第二套改善性住房减征契税!
个人购买经济适用房减半征收契税!
城镇职工第一次购买公有住房免征契税!
居民换购住房退还个人所得税!

可以说,每一条都是超级重磅利好,特别是个人销售住房减免增值税。
个人销售住房减免增值税:
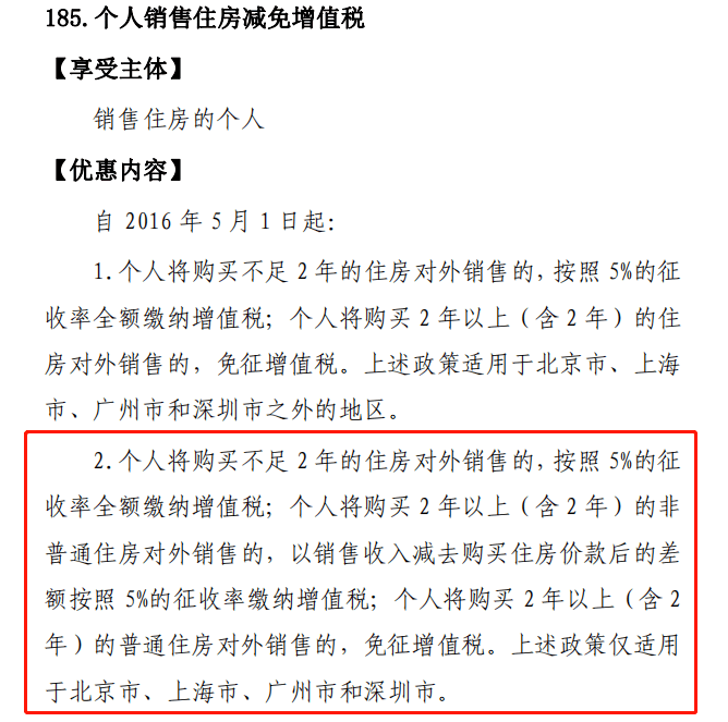
个人将购买不足 2 年的住房对外销售的,按照 5%的征收率全额缴纳增值税;个人将购买 2 年以上(含 2 年)的非普通住房对外销售的,以销售收入减去购买住房价款后的差额按照 5%的征收率缴纳增值税;个人将购买 2 年以上(含 2 年)的普通住房对外销售的,免征增值税。

以下几项为划重点:
在支持消费提振信心税费优惠方面,多项政策利好买卖房产或出租,其中两点需要重点留意。
其一,个人销售住房减免增值税。
按照现行的政策相当可以减免房屋总额的5%的增值税。假设房屋总额为1000万,即可减免50万的增值税费。
其二,个人购买家庭唯一住房或第二套改善性住房减征契税。
按照现行政策,契税为房屋成交价3%。1000万即可减免30万。假设减征一半的话缴纳15万即可,大大减轻买家负担。
文件全文如下:
《支持共享发展税费优惠政策指引》
一、支持区域协同发展税费优惠
为深入实施区域协调发展战略、区域重大战略、主体功能区战略,优化重大生产力布局,构建优势互补、高质量发展的区域经济布局和国土空间体系,国家在支持民族地区发展、推动西部大开发战略、加强边境地区建设,高质量建设海南自由贸易港等特定区域方面出台了多项税费优惠政策。具体包括:
(一)民族区域税费优惠
1.民族自治地方企业减征或免征属于地方分享的企业所得税
2.新疆困难地区新办企业定期减免企业所得税
3.新疆喀什、霍尔果斯特殊经济开发区新办企业定期免征企业所得税
(二)西部地区税费优惠
4.设在西部地区的鼓励类产业企业减按15%的税率征收企业所得税
5.探矿权采矿权使用费减免
6.青藏铁路公司及其所属单位营业账簿免征印花税
7.青藏铁路公司货物运输合同免征印花税
8.青藏铁路公司及其所属单位自采自用的砂、石等材料免征资源税
9.青藏铁路公司及其所属单位承受土地、房屋权属用于办公及运输免征契税
10.青藏铁路公司及其所属单位自用的房产免征房产税
11.青藏铁路公司及其所属单位自用的土地免征城镇土地使用税
(三)边境地区税费优惠
12.边销茶销售免征增值税
13.边民互市限额免征进口关税和进口环节税
(四)特定区域税费优惠
14.海南自由贸易港鼓励产业企业减按15%税率征收企业所得税
15.海南自由贸易港旅游业、现代服务业、高新技术产业企业新增境外直接投资取得的所得免征企业所得税
16.海南自由贸易港企业固定资产及无形资产一次性扣除
17.海南自由贸易港企业固定资产及无形资产加速折旧、摊销
18.海南自由贸易港高端紧缺人才个人所得税超税负部分免征
19.中国(上海)自由贸易试验区临港新片区免征增值税
20.中国(上海)自由贸易试验区临港新片区内重点产业减征企业所得税
21.横琴、平潭实验区企业销售货物免征增值税
22.横琴、平潭试验区企业销售货物免征消费税
23.福建平潭综合实验区鼓励类产业企业减按15%税率征收企业所得税
24.福建平潭综合实验区差额免征个人所得税
25.深圳前海深港现代服务业合作区鼓励类产业企业减按15%税率征收企业所得税
26.横琴粤澳深度合作区企业固定资产及无形资产一次性扣除
27.横琴粤澳深度合作区企业固定资产及无形资产加速折旧、摊销
28.横琴粤澳深度合作区旅游业、现代服务业、高新技术产业企业新增境外直接投资取得的所得免征企业所得税
29.横琴粤澳深度合作区鼓励类产业企业减按15%税率征收企业所得税
30.横琴粤澳深度合作区境内外高端人才和紧缺人才个人所得税优惠
31.横琴粤澳深度合作区工作的澳门居民个人所得税超税负部分免征
32.广州南沙鼓励类产业企业减按15%税率征收企业所得税
33.广州南沙高新技术重点行业企业延长亏损结转年限
34.广州南沙工作的香港居民和澳门居民个人所得税超税负部分免征
二、支持城乡一体发展税费优惠
为加快城乡融合发展,深入推进新型城镇化建设,促进产业结构转型升级和区域协调发展,国家在支持城乡住房发展、加快城乡基础设施建设、培植城乡产业核心竞争力等方面出台了多项税费优惠政策,具体包括:
(一)促进城乡住房发展税费优惠
35.易地扶贫搬迁贫困人口有关收入免征个人所得税
36.易地扶贫搬迁贫困人口取得安置住房免征契税
37.易地扶贫搬迁项目实施主体取得建设土地免征契税、印花税
38.易地扶贫搬迁项目实施主体、项目单位免征印花税
39.易地扶贫搬迁安置住房用地免征城镇土地使用税
40.易地扶贫搬迁项目实施主体购置安置房源免征契税、印花税
41.符合条件的棚户区改造支出准予企业所得税税前扣除
42.改造安置住房建设用地免征城镇土地使用税
43.改造安置住房免征相关印花税
44.转让旧房作为改造安置住房房源免征土地增值税
45.经营管理单位回购改造安置住房继续作为改造安置房源免征契税
46.经济适用住房建设用地免征城镇土地使用税
47.经济适用住房经营管理单位免征相关印花税
48.转让旧房作为经济适用住房房源免征土地增值税
49.回购经济适用住房作为经济适用住房房源免征契税
50.公租房租金收入免征增值税
51.捐赠住房作为公租房按照公益性捐赠在企业所得税前扣除
52.捐赠住房作为公租房按照公益性捐赠在个人所得税前扣除
53.公租房免征房产税
54.出租公共租赁住房免征房产税
55.公租房用地免征城镇土地使用税
56.公租房经营管理单位免征相关印花税
57.签订公租房租赁协议免征印花税
58.转让旧房作为公租房房源免征土地增值税
59.公租房经营管理单位购买住房作为公租房免征契税
(二)加快城乡公共设施建设税费优惠
60.国家重点扶持的公共基础设施项目企业所得税“三免三减半”
61.市政街道、广场、绿化地带等公共用地免征城镇土地使用税
62.城市公共交通用地免征城镇土地使用税
63.铁路、公路、飞机场跑道等公用设施占用耕地减征耕地占用税
64.水利设施用地免征城镇土地使用税
65.农村电网维护费免征增值税
66.农田水利设施占用耕地不征耕地占用税
67.国家重大水利工程建设基金免征城市维护建设税
68.农村饮水安全工程新建项目投资经营所得企业所得税“三免三减半”
69.农村饮水安全工程免征增值税
70.农村饮水安全工程运营管理单位自用房产免征房产税
71.农村饮水安全工程运营管理单位自用土地免征城镇土地使用税
72.建设农村饮水安全工程承受土地使用权免征契税
73.农村饮水安全工程免征印花税
(三)培植城乡核心竞争力税费优惠
74.高新技术企业减按15%税率征收企业所得税
75.高新技术企业和科技型中小企业亏损结转年限延长至10年
76.技术先进型服务企业减按15%税率征收企业所得税
77.研发费用加计扣除
78.委托境外研发费用加计扣除
79.软件产品增值税超税负部分即征即退
80.国家鼓励的软件企业定期减免企业所得税
81.国家鼓励的重点软件企业定期减免企业所得税
82.软件企业取得即征即退增值税款用于软件产品研发和扩大再生产的可作为不征税收入
83.符合条件的软件企业职工培训费用按实际发生额税前扣除
84.企业外购软件缩短折旧或摊销年限
85.集成电路重大项目企业增值税留抵税额退税
86.集成电路企业退还的增值税期末留抵税额在城市维护建设税、教育费附加和地方教育附加的计税(征)依据中扣除
87.承建集成电路重大项目的企业进口新设备可分期缴纳进口增值税
88.线宽小于0.8微米的集成电路生产企业定期减免企业所得税
89.线宽小于0.25微米的集成电路生产企业定期减免企业所得税
90.投资额超过80亿元的集成电路生产企业定期减免企业所得税
91.投资额超过150亿元的集成电路生产企业或项目定期减免企业所得税
92.国家鼓励的线宽小于28纳米的集成电路生产企业或项目定期减免企业所得税
93.国家鼓励的线宽小于65纳米的集成电路生产企业或项目定期减免企业所得税
94.国家鼓励的线宽小于130纳米的集成电路生产企业或项目定期减免企业所得税
95.国家鼓励的线宽小于130纳米的集成电路生产企业延长亏损结转年限
96.国家鼓励的集成电路设计、装备、材料、封装、测试企业定期减免企业所得税
97.国家鼓励的重点集成电路设计企业定期减免企业所得税
98.集成电路生产企业生产设备缩短折旧年限
99.重大技术装备进口免征增值税
100.科学研究机构、技术开发机构、学校等单位进口免征增值税、消费税
101.技术转让、技术开发和与之相关的技术咨询、技术服务免征增值税
102.技术转让所得减免企业所得税
103.技术成果投资入股递延纳税
三、支持两个文明平衡发展税费优惠
中国式现代化是物质文明和精神文明相协调的现代化,在不断厚植现代化物质基础、夯实人民幸福生活物质条件的同时,要大力发展社会主义先进文化。国家围绕提高社会文明程度、提升公共文化服务水平、健全现代文化产业体系、推进对外文化交流发展等方面出台了多项税费优惠政策,具体包括:
(一)助力社会文明程度提高税费优惠
104.图书批发、零售免征增值税
105.对部分出版物在出版环节实行增值税100%先征后退
106.对部分出版物在出版环节实行增值税50%先征后退
107.对符合条件的印刷、制作业务实行增值税100%先征后退
108.古旧图书免征增值税
109.党报、党刊发行收入和印刷收入免征增值税
110.个人转让著作权免征增值税
111.稿酬所得减计个人所得税
112.图书、报纸、期刊以及音像制品征订凭证免征印花税
(二)推动公共文化服务水平提升税费优惠
113.销售电影拷贝、转让电影版权、电影发行收入以及农村电影放映收入免征增值税
114.电影行业企业2020年度发生的亏损最长结转年限延长至8年
115.收取有线数字电视基本收视维护费免征增值税
116.收取农村有线电视基本收视费免征增值税
117.文化场馆提供文化服务取得的第一道门票收入免征增值税
118.宗教场所举办文化、宗教活动的门票收入免征增值税
119.科普活动门票收入免征增值税
120.符合条件的文化服务可选择适用简易计税方法计算缴纳增值税
121.符合条件的文化单位可享受非营利组织企业所得税优惠
122.个人获得省部级及以上单位颁发的文化方面奖金免征个人所得税
123.符合条件的增值税小规模纳税人免征文化事业建设费
124.定期减征文化事业建设费
(三)促进现代文化产业体系健全税费优惠
125.经营性文化事业单位转制为企业五年内免征企业所得税
126.经营性文化事业单位转制为企业五年内免征房产税
127.认定为高新技术企业的文化企业减按15%税率征收企业所得税
128.符合条件的文化创意设计活动发生的相关费用企业所得税税前加计扣除
129.销售自主开发生产动漫软件增值税超税负部分即征即退
130.符合条件的动漫设计等服务可选择适用简易计税方法计算缴纳增值税
131.动漫软件出口免征增值税
132.符合条件的动漫企业可享受国家鼓励软件产业发展的企业所得税优惠
(四)推进对外文化交流发展税费优惠
133.向境外单位提供完全在境外消费的广播影视节目(作品)制作和发行服务适用增值税零税率
134.境内单位和个人在境外提供广播影视节目(作品)播映服务免征增值税
135.境内单位和个人在境外提供文化服务免征增值税
136.认定为技术先进型服务企业的文化企业减按15%税率征收企业所得税
四、支持经济社会统筹发展税费优惠
扎实推进中国式现代化,推动经济实现质的有效提升和量的合理增长,需要经济社会协调发展。国家围绕就业保民生、稳外资促对外开放、支持重组促要素流动、支持消费提振信心、支持灾后重建及化解纳税困难等方面出台多项税费支持政策,具体包括:
(一)促就业保民生税费优惠
137.重点群体创业税费扣减
138.吸纳重点群体就业税费扣减
139.退役士兵创业税费扣减
140.吸纳退役士兵就业税费扣减
141.随军家属创业免征增值税
142.随军家属创业免征个人所得税
143.安置随军家属就业的企业免征增值税
144.军队转业干部创业免征增值税
145.自主择业的军队转业干部免征个人所得税
146.安置军队转业干部就业的企业免征增值税
147.残疾人创业免征增值税
148.安置残疾人就业的单位和个体工商户增值税即征即退
149.特殊教育校办企业安置残疾人就业增值税即征即退
150.安置残疾人就业的企业残疾人工资加计扣除
151.安置残疾人就业的单位减免城镇土地使用税
152.符合条件的用人单位分档减缴残疾人就业保障金
153.符合条件的企业免征残疾人就业保障金
(二)稳外资促对外开放税费优惠
154.境外投资者以分配利润直接投资暂不征收预提所得税
155.符合条件的非居民纳税人享受协定待遇
156.QFII和RQFII委托境内公司在我国从事证券买卖业务免征增值税
157.QFII和RQFII取得中国境内的股票等权益性投资资产转让所得暂免征收企业所得税
158.QFII和RQFII取得创新企业CDR转让差价收入暂免征收增值税
159.QFII和RQFII取得创新企业CDR转让差价所得和股息红利所得征免企业所得税
160.境外机构投资银行间本币市场取得的金融商品转让收入免征增值税
161.境外机构投资境内债券利息收入暂免征收增值税
162.境外机构投资境内债券利息收入暂免征收企业所得税
163.香港市场投资者投资上交所上市A股取得的转让差价免征增值税
164.香港市场投资者投资上交所上市A股取得的转让差价所得暂免征收所得税
165.香港市场投资者投资上交所上市A股取得的股息红利减免所得税
166.香港市场投资者投资深交所上市A股取得的转让差价免征增值税
167.香港市场投资者投资深交所上市A股取得的转让差价所得暂免征收所得税
168.香港市场投资者投资深交所上市A股取得的股息红利减免所得税
169.香港市场投资者参与股票担保卖空涉及的股票借入、归还暂免征收证券(股票)交易印花税
170.香港市场投资者买卖内地基金份额取得的转让差价免征增值税
171.香港市场投资者买卖内地基金份额取得的转让差价所得暂免征收所得税
172.香港市场投资者从内地基金分配取得收益减免所得税
173.境外机构投资者从事中国境内原油期货交易暂不征收企业所得税
(三)支持重组促要素流动税费优惠
174.将全部或者部分实物资产以及与其相关联的债权、负债和劳动力一并转让的资产重组不征收增值税
175.注销登记前尚未抵扣的进项税额可结转至新纳税人处继续抵扣
176.符合条件的企业重组可选择特殊性税务处理
177.非货币性资产对外分期缴纳企业所得税
178.全民所有制企业改制中资产评估增值不计入应纳税所得额
179.符合条件的企业事业单位改制重组承受土地、房屋权属免征契税
180.符合条件的企业改制重组发生房地产转移暂不征收土地增值税
181.符合条件的企业改制过程中减免印花税
182.股份制企业用资本公积金转增股本免征个人所得税
183.个人投资者收购企业股权后将原盈余积累转增股本免征个人所得税
184.中小高新技术企业向个人股东转增股本分期缴纳个人所得税
(四)支持消费提振信心税费优惠
185.个人销售住房减免增值税
186.个人转让自用家庭唯一生活用房免征个人所得税
187.职工取得单位低价售房的差价收益免征个人所得税
188.个人销售或购买住房免征印花税
189.个人销售住房免征土地增值税
190.个人购买安置住房免征印花税
191.个人购买安置住房减征契税
192.个人因房屋被征收而取得改造安置住房减免契税
193.个人购买家庭唯一住房或第二套改善性住房减征契税
194.个人购买经济适用房减半征收契税
195.城镇职工第一次购买公有住房免征契税
196.居民换购住房退还个人所得税
197.个人出租住房减按10%征收个人所得税
198.个人租赁住房免征印花税
199.个人出租住房减征增值税
200.个人出租住房减征房产税
201.个人出租住房免征城镇土地使用税
202.企事业单位等向个人、专业化规模化住房租赁企业出租住房减征房产税
203.住房租赁企业出租住房减征增值税
204.购置新能源汽车免征车辆购置税
205.节能汽车减半征收车船税
206.新能源车船免征车船税
(五)支持灾后重建及化解纳税困难税费优惠
207.纳税困难减免房产税
208.纳税困难减免城镇土地使用税
209.企业实际发生的因地震灾害造成的财产损失予以企业所得税税前扣除
210.因地震灾害造成重大损失的个人可减征个人所得税
211.对受灾地区个人取得的抚恤金、救济金免征个人所得税
212.对受灾而停止使用的毁损不堪居住和使用的房屋和危险房屋免征房产税
213.房屋大修停用在半年以上的期间免征房产税
214.因意外事故或者自然灾害等原因遭受重大损失可减征或免征资源税
215.已完税的车船因地震灾害报废、灭失的可申请退还车船税
216.捐赠受灾物资免征进口环节税收
众所周知,随着楼市持续下行,高层救市动作越来越明显。随着利好政策的不断加持,强楼市基准、稳楼市信心,适应新形势、优化新政策,才能更好地促进房地产市场平稳健康发展。
来源:国家税务总局官网
声明:本文由入驻焦点开放平台的作者撰写,除焦点官方账号外,观点仅代表作者本人,不代表焦点立场。


