好消息!滁州这些老旧小区即将整治改造
扫描到手机,新闻随时看
扫一扫,用手机看文章
更加方便分享给朋友
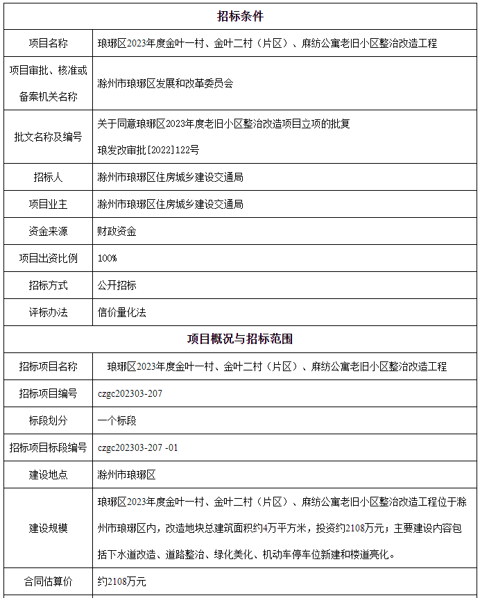
一、琅琊区2023年度金叶一村、金叶二村(片区)、麻纺公寓老旧小区整治改造工程招标公告信息

建设规模:
琅琊区2023年度金叶一村、金叶二村(片区)、麻纺公寓老旧小区整治改造工程位于滁州市琅琊区内,改造地块总建筑面积约4万平方米,投资约2108万元;主要建设内容包括下水道改造、道路整治、绿化美化、机动车停车位新建和楼道亮化。合同估算价约2108万元。
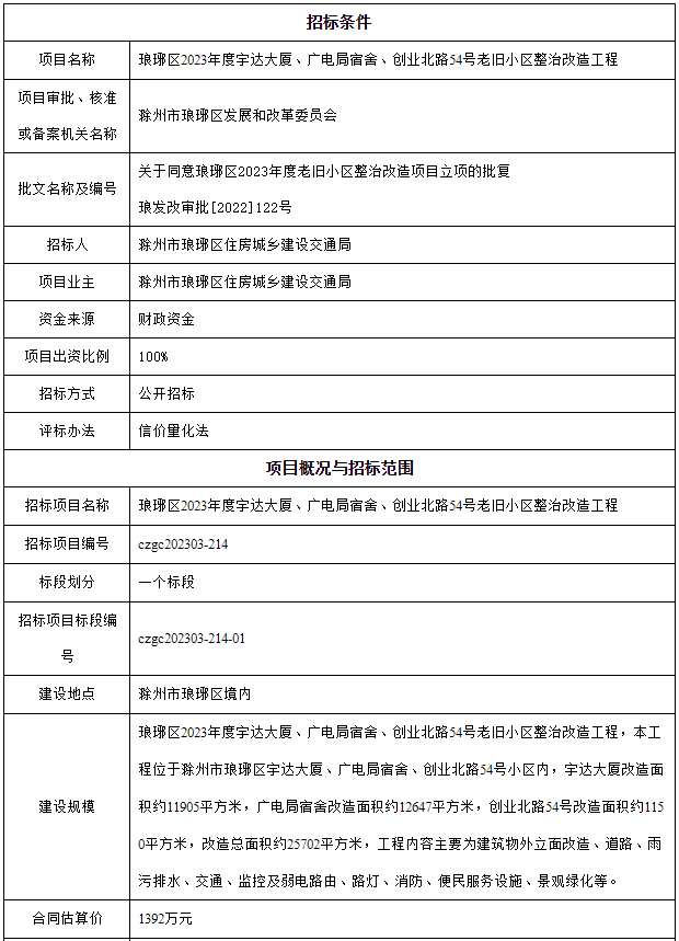
二、琅琊区2023年度宇达大厦、广电局宿舍、创业北路54号老旧小区整治改造工程招标公告

建设规模:
琅琊区2023年度宇达大厦、广电局宿舍、创业北路54号老旧小区整治改造工程,本工程位于滁州市琅琊区宇达大厦、广电局宿舍、创业北路54号小区内,宇达大厦改造面积约11905平方米,广电局宿舍改造面积约12647平方米,创业北路54号改造面积约1150平方米,改造总面积约25702平方米,工程内容主要为建筑物外立面改造、道路、雨污排水、交通、监控及弱电路由、路灯、消防、便民服务设施、景观绿化等。合同估算价1392万元。
来源:滁州市公共资源交易中心
声明:本文由入驻焦点开放平台的作者撰写,除焦点官方账号外,观点仅代表作者本人,不代表焦点立场。


