恒大地产因涉嫌信息披露违法违规被证监会立案
扫描到手机,新闻随时看
扫一扫,用手机看文章
更加方便分享给朋友
来源:中国新闻网
中新网北京8月17日电(中新财经记者 左宇坤)风波中的恒大,近日消息不断。
16日,恒大地产因涉嫌信息披露违法违规,被中国证监会立案。同在当日,恒大地产实控人许家印是否已经与其妻子丁玉梅离婚的猜测甚嚣尘上。
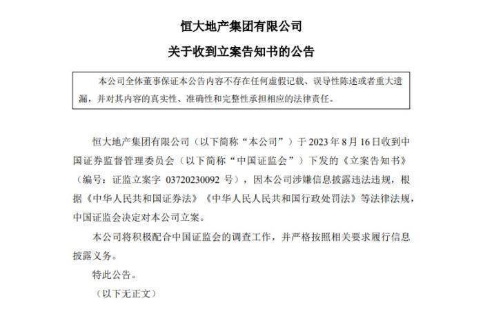
恒大地产公告截图。
涉嫌信息披露违法违规
8月16日晚间,恒大地产集团有限公司(简称“恒大地产”)于沪深交易所发布关于收到立案告知书的公告。
公告显示,恒大地产收到中国证监会下发的《立案告知书》,因公司涉嫌信息披露违法违规,根据《中华人民共和国证券法》《中华人民共和国行政处罚法》等法律法规,中国证监会决定对恒大地产立案。
恒大地产方面表示,公司将积极配合中国证监会的调查工作,并严格按照相关要求履行信息披露义务。
另外值得一提的是,8月16日当天,“许家印离婚”的传闻在社交媒体上广泛流传。事件起因是中国恒大于8月14日晚间公布的一系列公告中,丁玉梅被称为“独立于本公司及其关联人士的第三方”,并未如此前一般被列为许家印配偶。
资料显示,丁玉梅的公开身份是许家印的妻子。在中国恒大2021年中期报告中,对丁玉梅的表述依然是许家印的配偶“许太太”。
针对上述传闻,恒大方面对媒体表示,“不清楚,没有消息”。
许家印。 中新社记者 骆云飞 摄
中国恒大延期并重新召开协议安排会议
同在16日晚间,中国恒大在港交所公告,为让恒大协议安排下的债权人有时间考虑拟议认购及其对恒大协议安排债权人的影响,公司决定延期并重新召开恒大协议安排会议,并同时延期并重新召开景程协议安排会议及天基协议安排会议,以便与延期并重新召开的恒大协议安排会议的时间安排保持一致。
恒大所指的拟议认购,是中东资本纽顿集团认购中国恒大附属公司恒大汽车的新股份事宜。8月14日,恒大汽车发布公告,宣布获得由阿联酋国家主权基金持股的上市公司纽顿集团首笔5亿美元战略投资,另有6亿人民币过渡资金将自公告后5个工作日开始陆续到账。
纽顿集团亦发表声明称,确已达成协议,将向恒大汽车战略投资5亿美元,占扩大后已发行普通股总数的27.5%,加速公司在电动汽车领域的发展。
同时,该拟议交易预计将第四季度完成,但需满足诸多条件,包括但不限于恒大集团债务重组生效、恒大汽车若干债权人确认债务偿还计划等。纽顿集团还将协助恒大汽车开拓海外市场,实现每年向中东市场出口3万辆至5万辆恒驰汽车。(完)
声明:本文由入驻焦点开放平台的作者撰写,除焦点官方账号外,观点仅代表作者本人,不代表焦点立场。


