公告!滁州一小区工程正式招标!
搜狐焦点滁州站 2022-07-01 09:04:32
用手机看
扫描到手机,新闻随时看
扫一扫,用手机看文章
更加方便分享给朋友
高庄花园小区一期工程招标公告信息本工程为高庄花园小区一期工程,位于会峰路与紫薇路交叉处;内容包含12栋住宅楼,3栋商业楼,地下室(含人防)及室外附属工程。总占地面积约48564.01m2,总建筑面积约1216…
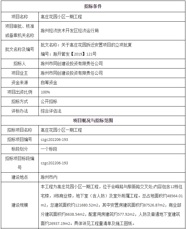
高庄花园小区一期工程招标公告信息

本工程为高庄花园小区一期工程,位于会峰路与紫薇路交叉处;内容包含12栋住宅楼,3栋商业楼,地下室(含人防)及室外附属工程。
总占地面积约48564.01m2,总建筑面积约121680.52m2,其中安置房建筑面积约87526.87m2,商业部分建筑面积约6638.54m2,配套用房建筑约577.92m2,人防及普通地下室建筑面约26937.19m2。具体详见工程量清单及施工图纸。








来源:滁州市公共资源交易中心
声明:本文由入驻焦点开放平台的作者撰写,除焦点官方账号外,观点仅代表作者本人,不代表焦点立场。


